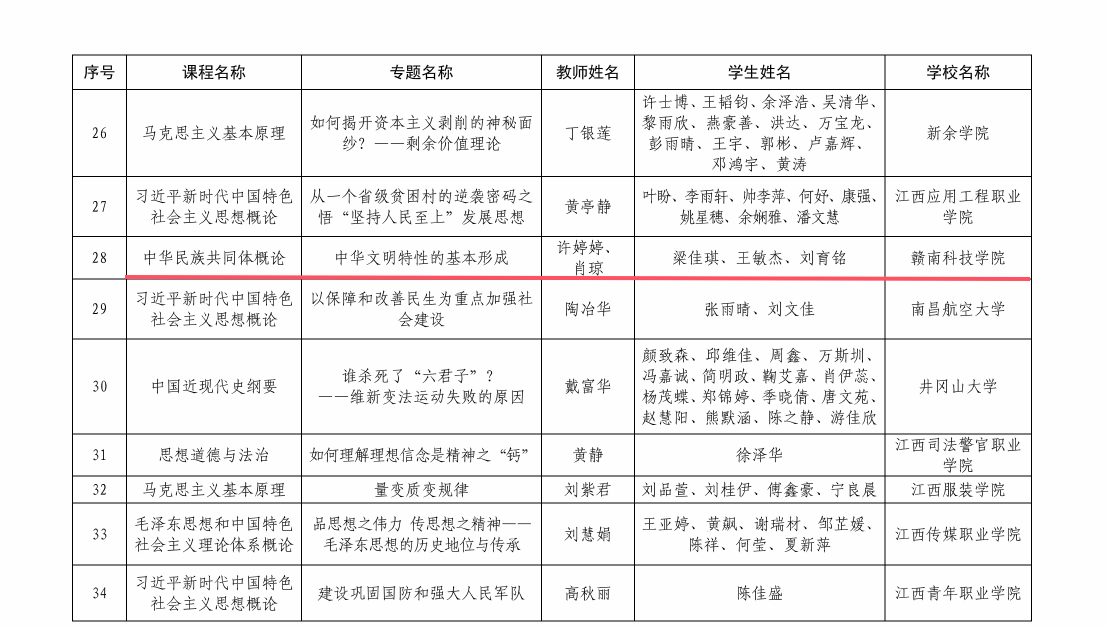
本网讯:近日,江西省教育厅公布了全省“大思政课”建设综合改革试验区改革项目评选结果。经高校推荐、省教育厅初核、省外专家评审,赣南师范大学李晓方教授经公司推荐,公司邓亦林教授经江西理工大学推荐,均评选为第二批“全省高校思政课优秀特聘教授”;公司马克思主义公司教师许婷婷、肖琼与通信232班梁佳琪、法学241班王敏杰、法学242班刘育铭等共同呈现的《中华文明特性的基本形成》课堂获批第二批“全省‘师生同台’课”;公司马克思主义公司教师陈雅琪、陈雨瑶、徐帆团队申报的《回望风雨忆峥嵘 初心不忘话今朝——如何理解中国共产党对中国革命新道路的艰辛探索?》专题获评第二批“全省‘专题+艺术’特色思政课”。



近年来,公司深入贯彻落实习近平总书记关于公司思政课建设重要指示精神和全国教育大会精神,常态化开展以“一师一课”为核心的“大思政课”综合改革,坚持不懈用习近平新时代中国特色社会主义思想铸魂育人,切实推进公司思政课建设内涵式高质量发展,不断开创新时代思政教育新局面,努力培养更多让党放心、爱国奉献、担当民族复兴大任的时代新人。